Submit Blog Post
Home
Blog
Sign Up
Sign In
Careers
Contact
Jynxzi League of Legends controversy: Why did streamer's account get permanently banned?
"Actual dictatorship," "Why not fine the refs?": Fans lose it after NBA announces punishment for LA Lakers players who were critical of officials
Jynxzi League of Legends controversy: Why did streamer's account get permanently banned?
"Actual dictatorship," "Why not fine the refs?": Fans lose it after NBA announces punishment for LA Lakers players who were critical of officials
Home
Blog
Sign Up
Sign In
Forum
Careers
Contact
S
Shyamanta Baruah's
Being Sam
Being Sam is my blog where I write about social media,
e-learning and my life experinces
Rated
2.6/ 5
Updated
8 Years Ago
Blog by Shyamanta Baruah
From
Rate Now
2.55/5
HOW TO LAUNCH YOUR BORING COMPANY ON SOCIAL MEDIA
Updated 9 Years Ago
By
Shyamanta Baruah
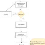
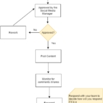
Do you think that your company is too boring for Social Media? Here's how you can change that. Use these proven tactics to start your Social Media journey.
Read More
More Blog Posts By Shyamanta Baruah
5 Pro Tips To Make Your Digital Services Agency Standout
3 Design Apps To Turn Your Phone Into A Marketing Machine
3 Video Creation Tools To Boost Your Content Marketing - Shyamanta Baruah (sam)
Forget Photoshop: Use These 5 Kick Ass Design Tools Instead - Shyamanta Baruah (sam)
Infographic: 7 Digital Marketing Trends To Watch Out For - Shyamanta Baruah (sam)
How To Rock Your Twitter Profile: 6 Easy Tips
The Zero Dollar Guide To Learning Digital Marketing
TAGS
Social Media
E-learning
Education
Content
Comics
New Blog Posts
Jynxzi League of Legends controversy: Why did streamer'
0
"Actual dictatorship," "Why not fine the refs?": Fans l
0
Denny Hamlin isn’t losing sleep over Stephen A. Smith
0
Giancarlo Stanton injury update: Yankees skipper reveal
0
"Angel reese gonna repost this on her Instagram story":
0
Sailor Piece Relics guide
0
“He reminds me a bit of Yodlekpet” - Shimon breaks
0
WATCH: ONE Championship breaks down the innovative stri
0
...