Submit Blog Post
Home
Blog
Sign Up
Sign In
Careers
Contact
Upcoming Fortnite Love and Legends Power Hour event: Expected date, time, and more
Adrian Lee ready for exciting matchup with Shozo Isojima at ONE Fight Night 40: “He’s a grinder”
Upcoming Fortnite Love and Legends Power Hour event: Expected date, time, and more
Adrian Lee ready for exciting matchup with Shozo Isojima at ONE Fight Night 40: “He’s a grinder”
Home
Blog
Sign Up
Sign In
Forum
Careers
Contact
S
Sraboney Ghose's
Ramblings
Personal observations and musings
Rated
2.7/ 5
Updated
16 Years Ago
Blog by Sraboney Ghose
From
Rate Now
2.67/5
1
2
3
4
5
That's Greek To Me
Updated 16 Years Ago
By
Sraboney Ghose
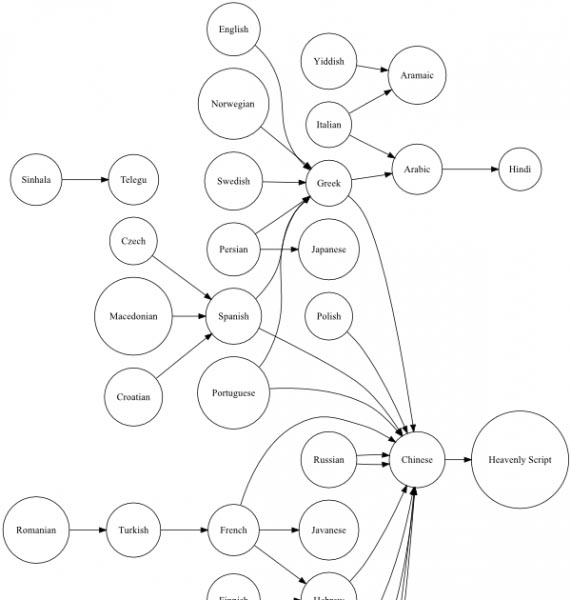
The directed graph of stereotypical incomprehensibility (Click on image for a larger version) This graph was inspired by a comment by a...
Read More
More Blog Posts By Sraboney Ghose
Image not available for this blogpost
Why Isn't The War On Terror Ending?
Image not available for this blogpost
Are Opinion Polls Accurate?
Image not available for this blogpost
Is This A Spoof
Image not available for this blogpost
Stressed Out On Poor Street
Image not available for this blogpost
Kolkatans - Who Are These People?
Gaza - The Closed Zone
Favourite Ads From The 80s - Part 2
Favourite Ads From The 80s-part 1
Down Memory Lane - The Golden Age Of Doordarshan
TAGS
Sarah Palin
US
Bengalis
TV
New Blog Posts
Upcoming Fortnite Love and Legends Power Hour event: Ex
0
Adrian Lee ready for exciting matchup with Shozo Isojim
0
Manchester United and Arsenal interested in signing ex-
0
"I'll beat him everywhere" - Adrian Lee eyes total domi
0
“Race against the clock”: Zack Peter reacts as Sava
0
WWE star Tiffany Stratton's real-life boyfriend shows o
0
Oba Femi shares an intimidating message after squashing
0
"We are all doomed": Fans react as Taehyung's Instagram
0
...