Submit Blog Post
Home
Blog
Sign Up
Sign In
Careers
Contact
Help Bring Love Chaos Kin to Your City!
ITAT Rajkot Deletes Search Additions Penalty - Agricultural Income Accepted, Diary Receivables Assessed on Peak Basis, Sec 271AAA Penalty Quashed
Help Bring Love Chaos Kin to Your City!
ITAT Rajkot Deletes Search Additions Penalty - Agricultural Income Accepted, Diary Receivables Assessed on Peak Basis, Sec 271AAA Penalty Quashed
Home
Blog
Sign Up
Sign In
Forum
Careers
Contact
A
Ananth Majumdar's
My World
Writing for a better person, better country and a better
world.
Rated
1.9/ 5
Updated
2 Years Ago
Blog by Ananth Majumdar
From
Rate Now
1.89/5
1
2
3
4
5
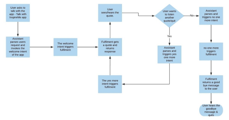
Developing a Google Assistant app using NodeJs, Dialogflow and Firebase Functions - Part 1
Updated 7 Years Ago
By
Ananth Majumdar
What is Google Assistant? Google Assistant is a virtual personal assistant developed by google available on variety of devices like mobi...
Read More
More Blog Posts By Ananth Majumdar
The Candy House - Jennifer Egan
River Of Smoke
Pm Traps To Avoid - 2
Pm Traps To Avoid - 1
Sea Of Poppies Review - Amitav Ghosh
Thoughts On Chatgpt And Ai Tools
What I Learnt From My Effective Pm Colleagues
Image not available for this blogpost
Using Time-travel To Make Better Decisions
Image not available for this blogpost
How To Get Closer To Reality By Betting
Image not available for this blogpost
Why A Bad Outcome Doesn't Make It A Bad Decision
Image not available for this blogpost
Why Are You So Distracted And How To Beat Them?
Image not available for this blogpost
Welcome To Holland
Image not available for this blogpost
Past, Present & Future
Image not available for this blogpost
My Health Journey And Thanks To My Wife!
Growing Lettuce Indoors
Decentralized Internet
Investing Policy
Statistics & Probability
Image not available for this blogpost
Really Really Random Thoughts
Image not available for this blogpost
Storm In A Teacup - Physics Of Everyday Life - Helen Czerski
Image not available for this blogpost
A Home Robot - What Does It Need ?
Image not available for this blogpost
How To Do Good Scientific Research Work - Advice From Richard Hamming
Image not available for this blogpost
Improving The Design Of Google Home App
Developing A Google Assistant App With Nodejs, Dialogflow & Firebase Functions - Part 4
Developing A Google Assistant App With Nodejs, Dialogflow & Firebase Functions - Part 3
Developing A Google Assistant App With Nodejs, Dialogflow & Firebase Functions - Part 2
How To Find What You Want To Do In Life - Excellent Advice From Hunter S Thomson
Shipped - Litinspire
Thoughts On Ideal Daily Routine
Image not available for this blogpost
Leading Metrics
Image not available for this blogpost
To Be More Productive, Radically Single Task
Image not available for this blogpost
Are You Making Art ?
Image not available for this blogpost
Breaking The Addiction... Part 2
Image not available for this blogpost
Why Do We Need Inspiration ?
Image not available for this blogpost
Life Is Short ... And Long Enough!
TAGS
Politics
Better India
Better Government
Personal Development
Books
New Blog Posts
Help Bring Love Chaos Kin to Your City!
0
ITAT Rajkot Deletes Search Additions Penalty - Agricult
0
Rule 86A Cannot Create Artificial Negative ITC Balance:
0
Madras HC Set Aside GST Assessment Order for Lack of Pe
0
Vivad Se Vishwas Benefit Cannot Be Denied When Penalty
0
Nico Carrillo bares world title-winning strategy agains
0
Nico Carrillo says no one can survive his power after S
0
Stella Hemetsberger admits she was nervous going to the
0
...