M

Mahesh's Circuits Arena Electronics Projects

This blog contains all electronics circuits based projects
and all schematics B.Tech projects IC based projects also

  • Rated2.4/ 5
  • Updated 4 Years Ago

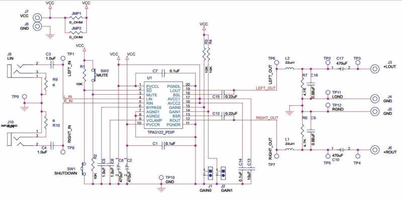
TPA3122D2 Class D Audio Amplifier Circuit

Updated 8 Years Ago

TPA3122D2 Class D Audio Amplifier Circuit
TPA3122D2 IC is used as a class D audio amplifier and can deliver up to 15W of power at 10% distortions. The real advantage of using a class D amp, especially TPA3122 is the fact that this IC doesn’t need a heatsink because it has a high efficiency. Another great thing about it is that you can buy a $20 built-it-yourself kit or even cheaper from ebay but you need to be careful not to buy a fake one. Electronic Projects, IC based Audio Amplifier Circuit schematics & final year electronics projects Explation for Engineering Projects Circuits Arena
Read More
...